Week 1
Milestones
- Detailed Project Discussion with Mentor.
- Making Detailed List of Supported Models for Question Answering.
- Explored multiple datasets to find the best one for evaluation of LLM Models.
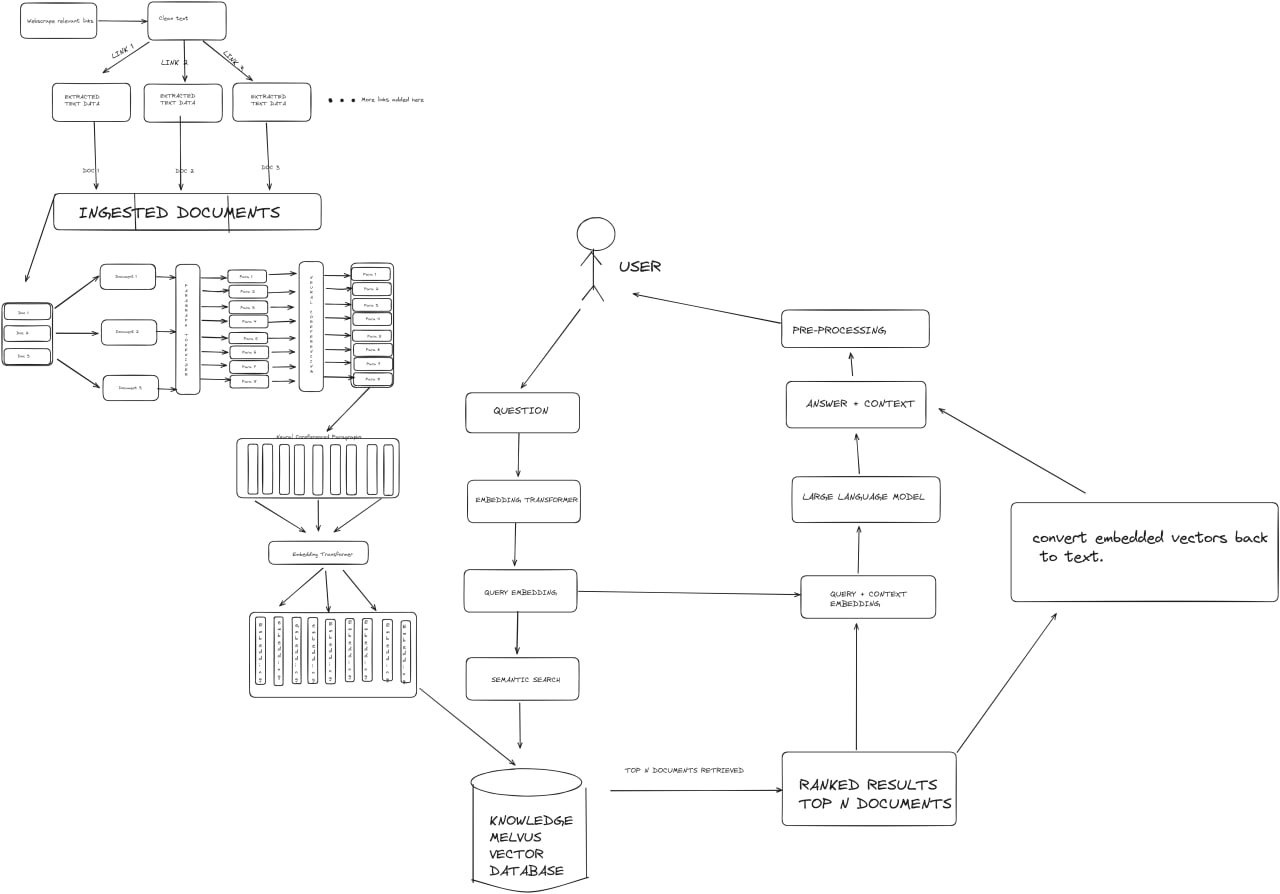
- Make project design documentation.
Screenshots / Videos
Contributions
Learnings
- Learned about many new Large Language Models.
- Read Hugging Face Documentation in depth.
- Experimented with transformers and pytorch to find the best method to start coding an Evaluation Script.
